Was ist ACL für Windows?

ACL für Windows ist ein einzelnes, herunterladbares Produkt, das Zugriff verschafft auf:

Hinweis

Ihr Diligent-Abonnement bestimmt den Zugriff auf die jeweiligen Komponenten.

Auf welche Funktionen kann ich über den Hauptbildschirm von ACL für Windows zugreifen?

ACL für Windows ermöglicht Ihnen folgende Aktionen:

  • Analytics aktivieren, um mit der Nutzung des Produkts zu beginnen
  • Analytics-Projekt in Analytics erstellen oder öffnen
  • eine Verbindung zur Diligent One-Ergebnisse-App aufbauen und Workflows zur Organisation, Überwachung und Beilegung von Ausnahmen erstellen
  • auf Launchpad zugreifen. Dort finden Sie Links zu allen Diligent One-Apps für Diligent One-Benutzer sowie Links zu SkriptHub, Inspirationen und Ihrem Benutzerprofil.
  • Offline-Projekte verwenden, um einen Abschnitt aus einem Diligent One-Projekt ein- oder auszuchecken und Aufgaben offline erledigen
  • Ressourcen wie Kundensupport, Kurzanleitungen, Produktforen, Online-Hilfe und Schulungskurse abrufen

Übersicht über den Hauptbildschirm von ACL für Windows

Komponenten

Nummer Komponente Beschreibung
1 Organisationsauswahl Über die Dropdown-Liste können Sie zwischen Konten (Organisationen) wechseln, auf die Sie Zugriff haben.
2 Menüleiste

Profil Aktualisieren Sie Ihr Profil, oder melden Sie sich von ACL für Windows ab.ACL for Windows

Informationen Greifen Sie auf die Hilfe und die Produktdokumentation zu, oder setzen Sie sich mit dem Support in Verbindung.Support

3 Zuletzt verwendete Analysedateien

Zeigen Sie zuletzt in Analytics aufgerufene Dateien an. Klicken Sie auf Liste aktualisieren , um die Dateiliste zu aktualisieren, oder drücken Sie auf F5.

4 Öffnen

Öffnen Sie ein bestehendes Analytics-Projekt oder ein Diligent One-Projekt.

5 Erstellen
  • Analytics-Projekt Erstellen Sie ein neues Analytics-Projekt und öffnen Sie es in Analytics.AnalyticsAnalytics
  • Workflow Öffnen Sie Sammlungen in der Ergebnisse-App, um sie anzuzeigen bzw. einen neuen Workflow zur Organisation, Nachverfolgung und Beilegung von Ausnahmen zu erstellen.Results
6 Beispieldateien Öffnen Sie vorgefertigte Analytics-Projekte, die eine Vielzahl an Beispieldaten umfassen

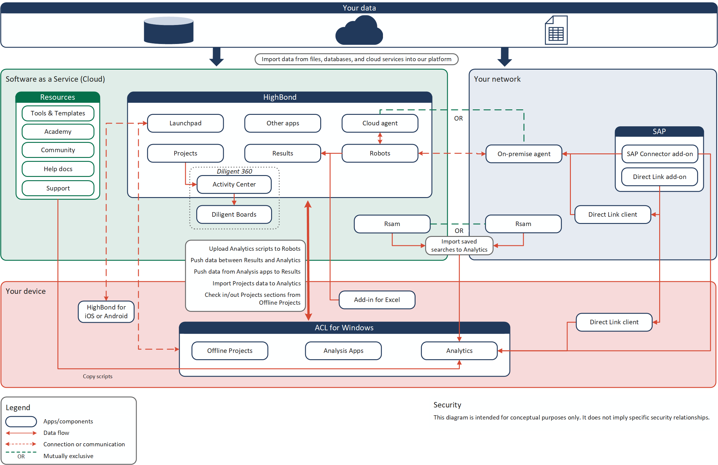
ACL für Windows als Teil des Diligent Produkt-Ökosystems

Note

Version 16 of Analytics, and all subsequent versions, are not intended for use with Analytics Exchange (AX). Diligent ended support for Analytics Exchange on January 1, 2023. Learn more or upgrade to Robots.

For information about using Analytics in conjunction with Analytics Exchange, see Analytics and ACLScript 15.1 Help.

Diagramm zum Plattform-Universum

Ihre Diligent One-Instanz wechseln

Sie können mehreren Instanzen von Diligent One angehören, wenn Ihr Unternehmen mehr als ein Abonnement hat, Sie für mehrere Unternehmen beratend tätig sind oder Sie Teil einer Schulungsinstanz sind. Wenn Sie zu mehr als einer Diligent One-Instanz gehören, können Sie mit ACL für Windows zwischen diesen wechseln.

Durch den Wechsel zwischen Diligent One-Instanzen können Sie ACL für Windows mit unterschiedlichen Abonnements aktivieren und auf Daten verschiedener Organisationen oder Geschäftsbereiche zugreifen.

So wechseln Sie Ihre Diligent One-Instanz:

  1. In ACL für Windows wählen Sie Abmelden und schließen aus der Dropdown-Liste „Profil“ .

    Danach sind Sie von Ihrer aktuellen Instanz abgemeldet.

  2. Doppelklicken Sie auf die Desktop-Verknüpfung von ACL für Windows.

    Der Anmeldebildschirm von Launchpad wird geöffnet.

  3. Melden Sie sich mit Ihrem Diligent One-Konto an, geben Sie Ihren Benutzernamen (E-Mail) und das Kennwort ein und klicken Sie auf Anmelden.Diligent One
  4. Wählen Sie die gewünschte Instanz aus der Dropdown-Liste aus und klicken Sie auf Analytics aktivieren.

    ACL für Windows wird gestartet. Alle Ihre Aktivitäten in Diligent One laufen nun in der gewählten Instanz ab.