Présentation d'ACL pour Windows ?

ACL pour Windows est un produit unique et téléchargeable vous permettant d'accéder aux composants suivants :

Note

L'accès à chaque composant dépend de l'abonnement Diligent choisi.

À quoi puis-je accéder grâce à l'écran principal ACL pour Windows ?

ACL pour Windows vous permet d'effectuer les actions suivantes :

  • activer Analytics pour commencer à utiliser le produit
  • créer ou ouvrir un projet Analytics dans Analytics
  • vous connecter à Diligent One Résultats, dans lequel vous pouvez créer des flux de travail pour organiser, suivre et corriger des exceptions
  • accéder à la Barre de lancement, qui propose des liens vers toutes les applications Diligent One pour les utilisateurs de Diligent One, et des liens votre profil d'utilisateur
  • utiliser Projets hors connexion pour extraire ou archiver une section à partir d'un projet Diligent One projet, puis effectuer votre travail hors connexion
  • accéder à des ressources comme des guides de démarrage rapide, des forums consacrés aux produits, des formations, de l'aide en ligne et l'Assistance

Présentation de l'écran principal ACL pour Windows

Composants

Nombre Composant Description
1 Sélecteur d'organisation Basculez entre les comptes (organisations) auxquels vous avez accès à l'aide de cette liste déroulante.
2 Barre d'outils

ProfilMettez à jour votre profil ou déconnectez-vous d'ACL pour Windows

InformationsAccédez à l'aide et à la documentation produit ou contactez l'Assistance.

3 Fichiers d'outils d'analyse récents

Affichez les fichiers auxquels vous avez accédé récemment dans Analytics. CliquerActualiser la listepour actualiser la liste des fichiers, ou appuyez surF5.

4 Ouvrir

Ouvrir un projet Analytics existant, ou Diligent One projet

5 Créer
  • Projet AnalyticsCréez un nouveau projet Analytics et ouvrez-le dans Analytics.
  • Flux de travailOuvrir les collections dans Résultats pour afficher ou créer un nouveau flux de travail pour organiser, suivre et remédier les exceptions
6 Exemples de fichiers Ouvrez des projets Analytics pré-existants incluant divers exemples de données.

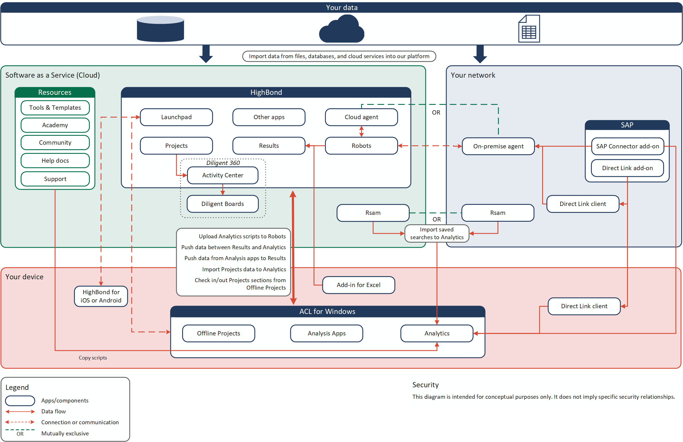
Comment ACL pour Windows s’intègre à l'écosystème de produits Diligent

Note

La version 16 d'Analytics et toutes les versions ultérieures ne sont pas destinées à une utilisation avec Analytics Exchange (AX). Nous avons mis fin à la prise en charge d'Diligent le 1er janvier 2023. En savoir plus ou procéder à la mise à niveau vers Robots.

Pour en savoir plus sur l’utilisation d’Analytics avec Analytics Exchange, consultez la rubrique Aide Analytics et ACLScript 15.1.

Diagramme de l’univers de la plateforme

Passer d'une instance Diligent One à l'autre

Vous pouvez appartenir à plusieurs instances Diligent One si votre organisation a plusieurs abonnements, si vous consultez pour plusieurs organisations, ou si vous faites partie d'une instance de formation. Si vous appartenez à plusieurs instances Diligent One, vous pouvez basculer d'une instance à l'autre à l'aide d'ACL pour Windows.

Basculer d'une instance Diligent One à l'autre vous permet d'activer ACL pour Windows avec différents abonnements et d'accéder aux données relevant de plusieurs organisations ou unités commerciales.

Pour passer d'une instance Diligent One à l'autre :

  1. Dans ACL pour Windows, sélectionnez Se déconnecter et fermer dans la liste déroulante du profil .

    Vous êtes déconnecté de l'instance active.

  2. Double-cliquez sur le raccourci ACL pour Windows sur le bureau.

    L'écran de connexion à Barre de lancement s'ouvre.

  3. Connectez-vous à l'aide de votre compte Diligent One, en saisissant votre nom d'utilisateur (e-mail) et votre mot de passe, puis en cliquant sur Connexion.
  4. Sélectionnez l’instance appropriée dans la liste déroulante, puis cliquez sur Activer Analytics.

    ACL pour Windows s’ouvre. Toutes les activités que vous effectuez et qui impliquent Diligent One utilisent maintenant l’instance que vous venez de sélectionner.