ACL for Windows の概要

ACL for Windows は単一のダウンロード可能な製品であり、次へのアクセスを提供します。

メモ

各コンポーネントへのアクセスは、ご利用の Diligent のサブスクリプションによって決まります。

ACL for Windows のメイン画面を使用してアクセスできることは?

ACL for Windows を使って、以下のことが行えます。

  • Analytics をアクティブ化して、製品の使用を開始する
  • Analytics で Analytics プロジェクトを作成したり開いたりする
  • Diligent One リザルトに接続する。ここで、例外を整理、追跡、および修正するワークフローを構築できる
  • Launchpad にアクセスする。ここでは、Diligent One ユーザーのすべての Diligent One アプリへのリンクと、ScriptHub、インスピレーション、およびユーザー プロファイルへのリンクが提供されている
  • オフライン プロジェクトを使用して、Diligent One プロジェクトからセクションをチェックアウトまたはチェックインし、作業をオフラインで実行する
  • サポート、クイック スタート ガイド、製品のフォーラム、オンライン ヘルプ、およびトレーニング コースなどのリソースにアクセスする

ACL for Windows メイン画面の概要

コンポーネント

番号 コンポーネント 説明
1 組織セレクター このドロップダウンリストを使って、アクセス権のあるアカウント(組織)の間で切り替えを行います。
2 ツールバー

プロファイル プロファイルを更新したり、ACL for Windows からサインアウトすることができます。ACL for Windows

情報 ヘルプまたは製品のドキュメントにアクセスしたりサポートに連絡することができます。Support

3 最近のアナリティクス ファイル

Analytics 内で最近アクセスしたファイルを表示します。[リストの更新 ]をクリックし、ファイルのリストを更新するか、F5 を押します。

4 開く

既存の Analytics プロジェクト、または Diligent One プロジェクトを開く

5 作成
  • アナリティクス プロジェクト 新しい Analytics プロジェクトを作成し、Analytics で開きます。
  • ワークフロー 表示するリザルトのコレクションを開くか、例外Resultsの整理、追跡、および修正のために新しいワークフローを作成します。
6 サンプル ファイル さまざまなサンプル データを含む、事前に作成済みの Analytics プロジェクトを開きます。

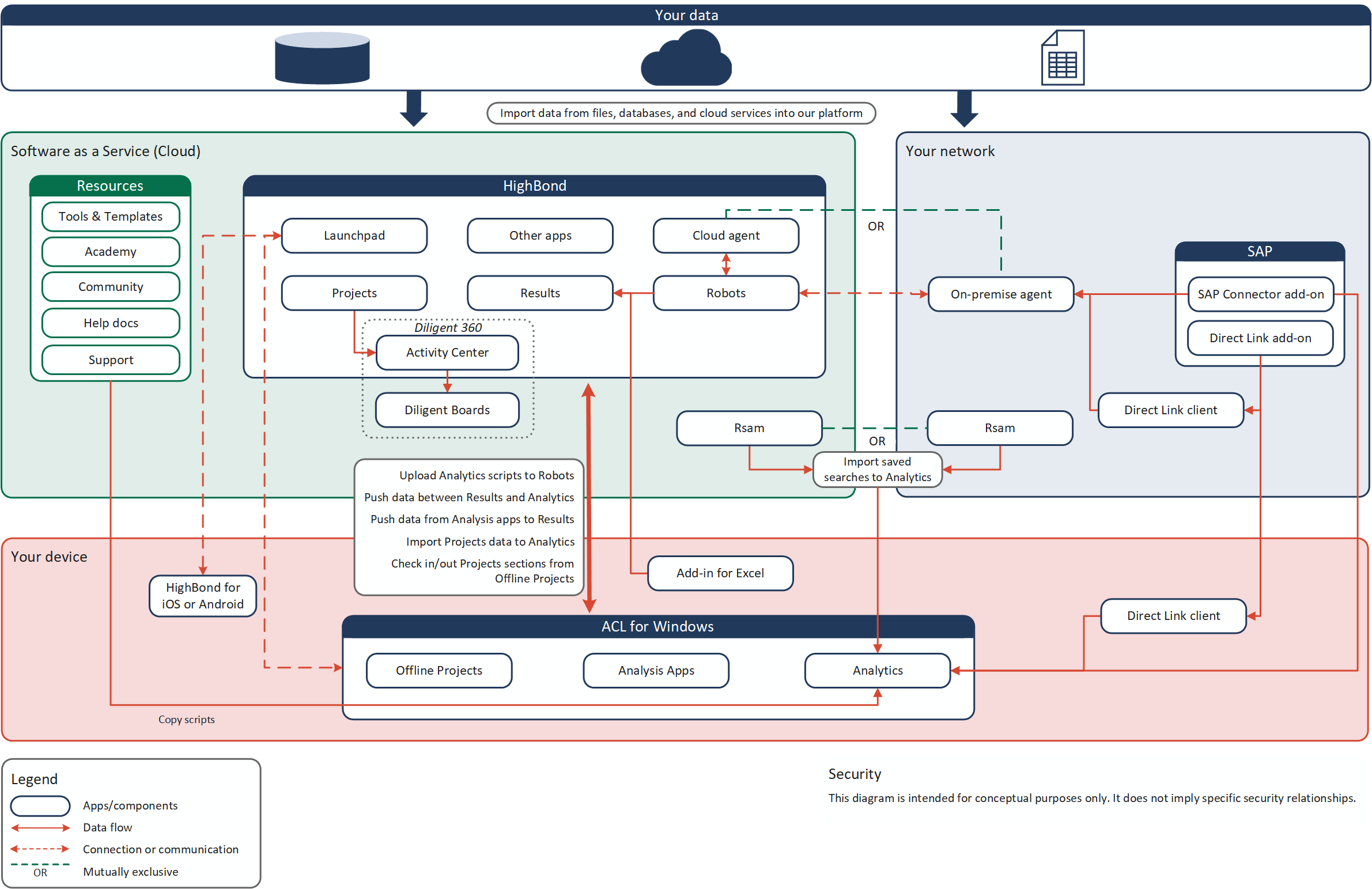
ACL for Windows が Diligent 製品のエコシステムにどう適合するか

Note

Version 16 of Analytics, and all subsequent versions, are not intended for use with Analytics Exchange (AX).Diligent ended support for Analytics Exchange on January 1, 2023.Learn more or upgrade to Robots.

For information about using Analytics in conjunction with Analytics Exchange, see Analytics and ACLScript 15.1 Help.

プラットフォーム領域図

Diligent One インスタンスの切り替え

所属の組織が複数のサブスクリプションを持っている、あなたがコンサルティングをしているのは複数の組織である、あるいはあなたがトレーニング インスタンスの一部である場合には、あなたは Diligent One の複数のインスタンスに属している場合があります。複数の Diligent One インスタンスに属している場合は、ACL for Windows を使用してインスタンス間を切り替えることができます。

Diligent One インスタンスを切り替えると、別のサブスクリプションを使用して ACL for Windows をアクティブ化し、異なる組織や事業単位に属するデータにアクセスできます。

Diligent One インスタンスを切り替えるには:

  1. In ACL for Windows, select Sign Out and close from the profile dropdown list .

    You are signed out of your current instance.

  2. Double-click the ACL for Windows shortcut on the desktop.

    The Launchpad sign-in screen opens.

  3. Sign in using your Diligent One account, by entering your user name (email) and password and clicking Sign In.
  4. Select the appropriate instance from the dropdown list and click Activate Analytics.

    ACL for Windowsopens.Any activities you perform involving Diligent One now use the instance you just selected.