O que é o ACL para Windows?

O ACL para Windows é um produto único para download que oferece acesso aos componentes:

Nota

O acesso a cada componente é determinado pela sua assinatura Diligent.

O que posso acessar usando a tela principal do ACL para Windows?

O ACL para Windows permite:

  • ativar o Analytics para começar a usar o produto
  • criar ou abrir um projeto do Analytics no Analytics
  • conectar-se aos Resultados da Diligent One, onde é possível criar fluxos de trabalho para organizar, rastrear e remediar exceções
  • acessar o Launchpad, que oferece links para todos os aplicativos da Diligent One aos usuários da Diligent One e links para o ScriptHub, as Inspirações e o seu perfil de usuário
  • usar o Projetos Off-line para fazer check-out ou check-in de seção de um projeto da Diligent One e realizar trabalho off-line
  • acessar recursos como Suporte, guias de início rápido, fóruns de produtos, ajuda on-line e treinamentos

Visão geral da tela principal do ACL para Windows

Componentes

Número Componente Descrição
1 Seletor de organizações Alterne entre as contas (organizações) às quais você tem acesso usando esta lista suspensa.
2 Barra de Ferramentas

Perfil Atualize seu perfil ou saia do ACL para Windows.

Informações Acesse a ajuda e a documentação do produto ou entre em contato com o Suporte.

3 Arquivos recentes de análises

Exiba os arquivos acessados recentemente no Analytics. Clique em Atualizar lista para atualizar a lista de arquivos ou pressione F5.

4 Abrir

Abra um projeto existente do Analytics ou da Diligent One

5 Criar
  • Projeto de Análise Crie um novo projeto do Analytics e abra-o no Analytics.
  • Fluxo de trabalho Abra as coleções no aplicativo Resultados para exibição ou crie um novo fluxo de trabalho para organizar, rastrear e remediar exceções
6 Arquivos de amostra Abra projetos do Analytics predefinidos que incluem diversos dados de amostra.

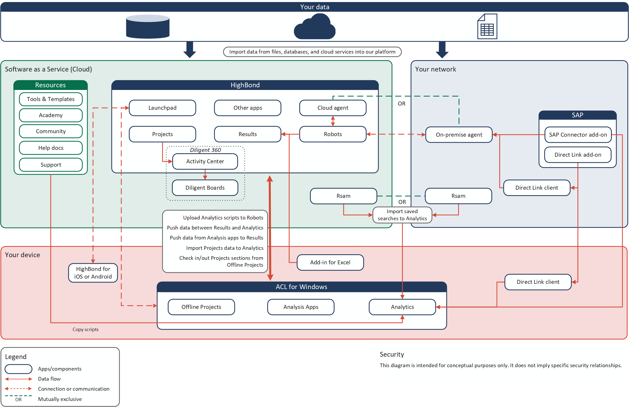
Como o ACL para Windows se adequa ao ecossistema de produtos Diligent

Note

Version 16 of Analytics, and all subsequent versions, are not intended for use with Analytics Exchange (AX). Diligent ended support for Analytics Exchange on January 1, 2023. Learn more or upgrade to Robots.

For information about using Analytics in conjunction with Analytics Exchange, see Analytics and ACLScript 15.1 Help.

Diagrama do ambiente da plataforma

Alternando sua instância da Diligent One

Você pode pertencer a várias instâncias da Diligent One se sua organização tiver mais de uma assinatura, você pode consultar várias organizações ou fazer parte de uma instância de treinamento. Se você pertence a mais de uma instância da Diligent One, pode usar o ACL para Windows para alternar entre elas.

Alternar entre as instâncias da Diligent One permite que você ative o ACL para Windows usando diferentes assinaturas e acesse dados pertencentes a diferentes organizações ou unidades de negócios.

Para alternar sua instância da Diligent One:

  1. In ACL para Windows, select Sign Out and close from the profile dropdown list .

    You are signed out of your current instance.

  2. Double-click the ACL para Windows shortcut on the desktop.

    The Launchpad sign-in screen opens.

  3. Sign in using your Diligent One account, by entering your user name (email) and password and clicking Sign In.
  4. Select the appropriate instance from the dropdown list and click Activate Analytics.

    ACL para Windows opens. Any activities you perform involving Diligent One now use the instance you just selected.