ACL for Windows の概要

ACL for Windows は単一のダウンロード可能な製品であり、次へのアクセスを提供します。

メモ

各コンポーネントへのアクセスは、ご利用の Diligent のサブスクリプションによって決まります。

ACL for Windows のメイン画面を使用してアクセスできることは?

ACL for Windowsを使用すると、次のことが行えます。

  • Analytics をアクティブ化して、製品の使用を開始する
  • AnalyticsAnalytics プロジェクトを作成したり開いたりする
  • Diligent One 結果 リザルトに接続する。ここで、例外を整理、追跡、および修正するワークフローを構築できる
  • Launchpad にアクセスする。ここでは、Diligent One ユーザーのすべての Diligent One アプリへのリンクと、自分のユーザー プロファイルにアクセスできる
  • オフライン プロジェクト を使用して、Diligent One プロジェクトからセクションをチェックアウトまたはチェックインし、作業をオフラインで実行する
  • サポート、クイック スタート ガイド、製品のフォーラム、オンライン ヘルプ、およびトレーニング コースなどのリソースにアクセスする

ACL for Windows メイン画面の概要

コンポーネント

番号 コンポーネント 説明
1 組織セレクター このドロップダウンリストを使って、アクセス権のあるアカウント (組織) の間で切り替えを行います。
2 ツールバー

プロファイルプロファイルを更新したり、ACL for Windows からサインアウトすることができます。

情報ヘルプまたは製品のドキュメントにアクセスしたり サポート に連絡することができます。

3 最近のアナリティクス ファイル

Analytics 内で最近アクセスしたファイルを表示します。クリックしますリストの更新をクリックしてファイルのリストを更新するか、または次のキーを押します:F5

4 開封済み

既存の Analytics プロジェクトを開くか、Diligent One プロジェクト を作成します

5 作成
  • Analytics プロジェクト新しい Analytics プロジェクトを作成し、Analytics で開きます。
  • ワークフロー表示する 結果 のコレクションを開くか、例外の整理、追跡、および修正のために新しいワークフローを作成します。
6 サンプル ファイル さまざまなサンプル データを含む、事前に作成済みの Analytics プロジェクトを開きます。

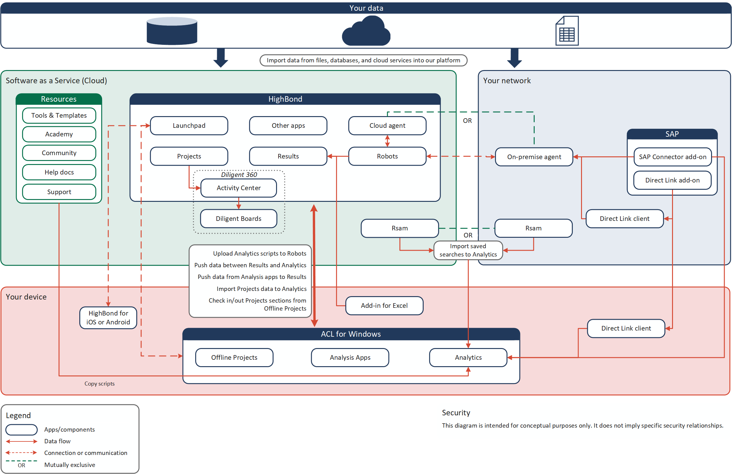
ACL for WindowsDiligent 製品のエコシステムにどう適合するか

メモ

バージョン 16 以降の Analytics は、Analytics Exchange (AX) と連携しません。Diligentは 2023 年 1 月 1 日をもって Analytics Exchange のサポートを終了します。詳細を確認するか、ロボットにアップグレードしてください。

AnalyticsAnalytics Exchange の連携の詳細については、『Analytics および ACLScript 15.1 のヘルプ』を参照してください。

プラットフォーム領域図

Diligent One インスタンスの切り替え

所属の組織が複数のサブスクリプションを持っている、あなたがコンサルティングをしているのは複数の組織である、あるいはあなたがトレーニング インスタンスの一部である場合には、あなたは Diligent One の複数のインスタンスに属している場合があります。複数の Diligent One インスタンスに属している場合は、 ACL for Windows を使用してインスタンス間を切り替えることができます。

Diligent One インスタンスを切り替えると、別のサブスクリプションを使用して ACL for Windows をアクティブ化し、異なる組織や事業単位に属するデータにアクセスできます。

Diligent One インスタンスを切り替えるには次を実行します。

  1. ACL for Windows で、プロファイル ドロップダウン リスト から[サインアウトして閉じる]を選択します。

    これで現在のインスタンスからサインアウトしました。

  2. デスクトップにある ACL for Windows ショートカットをダブルクリックします。

    Launchpad サインイン画面が開きます。

  3. Diligent One アカウントを使用してサインインするには、 ユーザー名 (電子メール) とパスワードを入力して、[サインイン]をクリックします。
  4. ドロップダウン リストから該当するインスタンスを選択し、[アナリティクスのアクティブ化]をクリックします。

    ACL for Windows が開きます。に関連して実行するすべての活動が、選択したインスタンスを対象に行われるようになります。